ttkkdd
Introduction
What is this document?
Design
Data Flow
Structure Charts
System Flowchart
IPO Tables
Gantt Chart
Data Dictionaries + Structures
Algorithms
Storyboards
Screen Design
Powered by
GitBook
Data Flow
Data Flow
Context Diagram
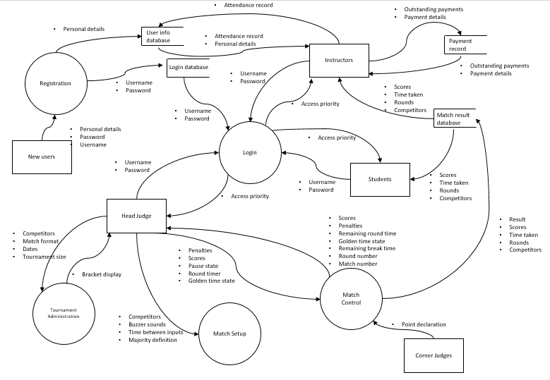
Level 1 Data Flow Diagram
results matching "
"
No results matching "
"